V kategorijo reklamne zastave uvrščamo:
- reklamne zastave – zastave z reklamnimi logotipi
- zastave z logotipi ustanov in državnih inštitucij
- zastave z logotipi društev, klubov…
Tisk reklamne zastave
Reklamne zastave tiskamo s sublimacijsko tehniko, ki velja za najkvalitetnejšo in cenovno najučinkovitejšo na tem področju. Pri sublimacijskem tisku so vlakna tkanine obarvana globinsko skozi celoten presek blaga in ne le površinsko, kot to velja za druge tehnike tiska. Sublimacijski tisk omogoča zastavam visoko prožnost (plapolanje zastav), hkrati pa zagotavlja enako kvaliteto barv skozi celotno življenjsko dobo zastave. Barve se namreč s posebnim postopkom toplotno in parno obdelajo, zaradi česar so odlično odporne na atmosferske vplive (UV žarki, mraz, vročina…).
Vse zastave so šivane s profesionalnimi dvojnimi šivi s posebno poliestersko nitjo, namenjeno za zunanjo uporabo, pri karabinih pa so dodatno ojačane z ojačitvenim trakom za daljšo obstojnost. Čiščenje je možno s pranjem do temperature 60 °C z običajnimi pralnimi sredstvi.
Možnost izbire različnih materialov za zastave
Zastavolin
- 100% pleteni poliester, 125 g/m²
- najpogosteje uporabljena tkanina za zastave, primerna za povprečne vremenske razmere
- povprečna življenjska doba zastav: 12 mesecev *
Luknjičast poliester
- 100% pleteni poliester, 120 g/m²
- tkanina za zastave, primerna za nadpovprečne vremenske razmere (višja prepustnost vetra)
- povprečna življenjska doba zastav: 18 mesecev *
Dralon
- 100% tkani poliester, 165 g/m²
- tkanina za zastave, primerna za ekstremne vremenske razmere (burja…)
- povprečna življenjska doba zastav: 24 mesecev *
* navedena povprečna življenska doba zastav je informativne narave in je odvisna od mikrolokacije, vremenskih razmer in ob normalni uporabi zastave.
PREDSTAVITEV IN PRIMERJAVA MATERIALOV ZA ZASTAVE
PDF katalog
Cena reklamnih zastav
Cena zastav je odvisna od naslednjih dejavnikov:
- količine zastav
- velikosti zastav
- vrste materiala (zastavolin, luknjičast poliester, dralon)
Izobešanje zastav
Ločimo dva načina izobešanja zastav:
Vodoravno izobešanje
Izobešanje na uličnih svetilkah ali zidnih nosilcih z žepkom – tulcem za palico

Izobešanje na zunanjih samostoječih drogovih z žepkom – tulcem za palico

Izobešanje na zunanjih samostoječih drogovih s sponkami oz.karabini

Navpično izobešanje
Karabini na levi daljši stranici

Karabini na levi daljši in zgornji stranici

Karabini na levi daljši stranici, zgoraj žepek

Zgoraj in spodaj žepek

V naši ponudbi imamo drogove za oba tipa izobešanja zastav.
Pogosta vprašanja (FAQ)
1. Zakaj potrebujemo reklamne zastave?
Reklamne zastave so vsestransko promocijsko orodje za predstavitev podjetja, blagovne znamke, dogodka ali izdelka. Izdelamo jih po meri, z vašim logotipom, v različnih velikostih in oblikah (navpične, vodoravne, beachflag ipd.).
2. Vodoravne ali navpične - katere zastave izbrati?
Navpične zastave potrebujejo manj vetra in prostora kot vodoravne zastave, hkrati pa pokrivajo večjo površino. Osrednji del zastave plapola relativno gladko in so zato idealne za oglaševalske namene, saj omogočajo stalen vidnost vašega motiva v večjem obsegu, tudi v brezvetrju.
Vodoravne zastave zahtevajo več vetra kot navpične. Zaradi svoje oblike in močnejšega plapolanja v vetru so videti zelo dinamične.
3. Iz kakšnega materiala so izdelane reklamne zastave?
Najpogosteje uporabljamo material
Zastavolin (100 % poliester, 125 g/m²), ki je namenjen zunanji uporabi, odporen na veter, sonce in dež. Za zahtevnejše vremenske razmere je na voljo
luknjičast poliester, medtem ko za območja, kjer zelo pogosto močno piha, priporočamo izbiro materiala
Dralon (100 % tkani poliester, 165 g/m²). Preberite si
več o materialih za zastave in na našem
interaktivnem zemljevidu preverite, kateri material je za vašo lokacijo najbolj primeren.
4. Kako dolgo zdrži reklamna zastava?
Življenjska doba je odvisna od pogojev uporabe. Pri redni izpostavljenosti vremenskim vplivom (veter, sonce, dež) za zastave iz Zastavolina v povprečju traja 12 mesecev, iz luknjičastega poliestra 18 mesecev in iz Dralona 24 mesecev. Pravilno ravnanje in nega lahko dodatno znatno podaljšata življenjsko dobo zastave. Za zaščito blaga toplo priporočamo, da zastave spustite z drogov v primeru sunkov vetra, ki presegajo 90 km/h.
5. Kakšno je vzdrževanje reklamnih zastav?
Zastavo občasno snemite in jo operite do 60 °C z blagim detergentom. Ne uporabljajte belil ali sušilca. Pomembno je, da jo ne puščate na drogu v močnem vetru, saj to znatno skrajša življenjsko dobo.
6. Kakšna velikost zastave je primerna za moj drog?
Navpične zastave naj bodo
izobešene 2-3 metre nad tlemi, pri
vodoravnih zastavah pa velja, da naj bo dolžina zastave
vsaj tretjino višine droga. NASVET: Višje kot je nameščena zastava, bolj elegantno izgleda.
Navedeno velja za navpične samostoječe drogove. Pri drogovih, ki so nameščeni na fasado, je potrebno biti pozoren, da se zastava pri plapolanju ne dotika zidu, saj to skrajšuje njeno življenjsko dobo.
7. Kakšna je razlika med reklamno zastavo in beach flag?
Reklamna zastava je ponavadi nameščena zunaj, pred poslovno stavbo na fiksiranem drogu in je pravokotne oblike.
Beach flag je na oko privlačna, dinamična vrsta zastave za kratkotrajno zunanjo ali notranjo uporabo na dogodkih. Na voljo so različne oblike, standardno pa so v kompletu z zložljivim drogom, podstavkom in prenosno torbo.
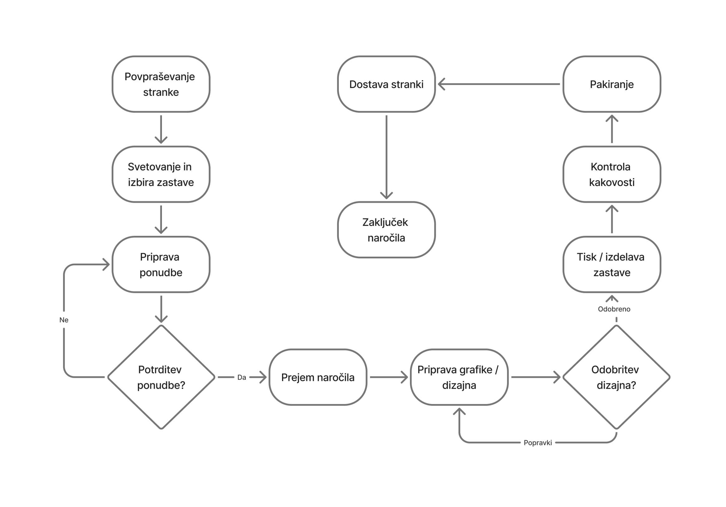
9. Kakšen je postopek naročila?
Grafiko, ki bi jo želeli na zastavi, nam pošljite po elektronski pošti na
info@okras.si.
Navodila za pripravo datoteke:
- priporočljivi formati datoteke so pdf, ,cdr, .ai
- datoteko pripravite na točen format v razmerju 1:1, brez dodatkov za porezavo
- uporabljajte slike – bitmap (TIFF ali JPG) v zadostni resoluciji vsaj 150 DPI
- uporabljajte vektorske logotipe
- morebitne črke oz fonti v dizajnu naj bodo pretvorjeni v krivulje
- datoteko za tisk pošljite v CMYK ali v PANTONE barvni predlogi
Po prejemu grafike vam bo naš grafični oddelek v predogled poslal skico s postavitvijo zastav in načinom šivanja. Po vaših morebitnih dopolnitvah oziroma potrditvi ustreznosti postavitve bomo začeli z izdelavo zastav.
10. Kakšni so roki izdelave reklamnih zastav?
Standardni rok izdelave je 5–8 delovnih dni po potrditvi grafike. Pri večjih naročilih ali posebnih oblikah se rok določi individualno.
11. Ali nudite popuste pri večjih količinah?
Da. Cena zastave je odvisna od količine naročenih zastav – večja količina pomeni nižjo ceno na kos.
Mnenja in ocene
5 zvezdic
16. 1. 2025
Pred kratkim sem pri vas naročil reklamne zastave. Že po telefonu sem dobil veliko informacij, predstavili ste mi tudi različne možnosti glede postavitve. Vaš oblikovalec je bil tako prijazen, da mi je vizualno postavitev zastav poslal tudi po mailu. Izdelava in dobava je bila točna, zelo sem zadovoljen tudi s kvaliteto. Skratka 5 zvezdic.
Stane, Kanal ob Soči
Zelo zadovoljen
16. 11. 2024
Hitra dostava. Kot obljubljeno. Hvala
Mirko, Velenje
Zastave za podjetje
22. 9. 2022
Že tretjič naročil zastave za podjetje pri vas. Kot vedno tudi tokrat zelo zadovoljen. Hvala za dodatne ojačitve pri karabinih kot smo se dogovorili.
Robi, Kamnik
Pošljite povpraševanje (polja označena z * so obvezna)